登录/注册
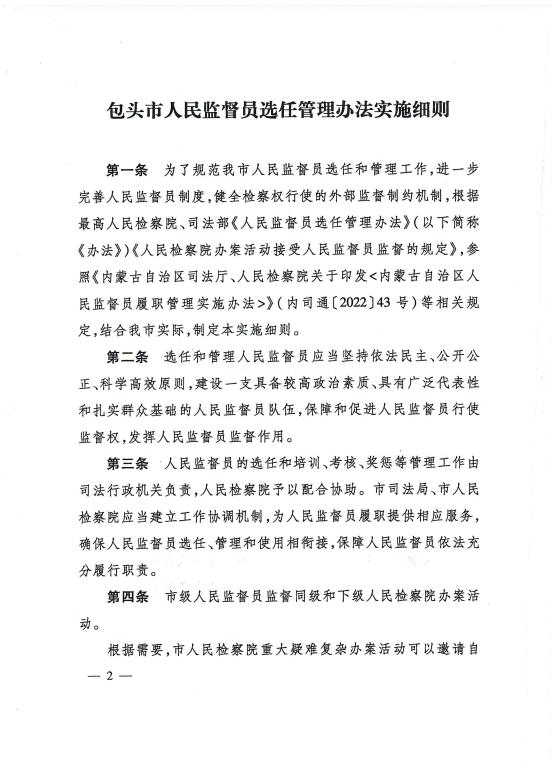
用户中心
|
|
English
|
无障碍
关怀版
退出
网站首页
要闻动态
政府信息公开
政务服务
互动交流
数据开放
印象包头
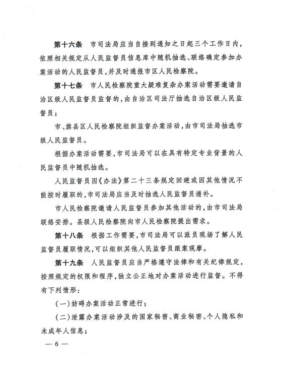
旗县区站群
昆都仑区人民政府
青山区人民政府
东河区人民政府
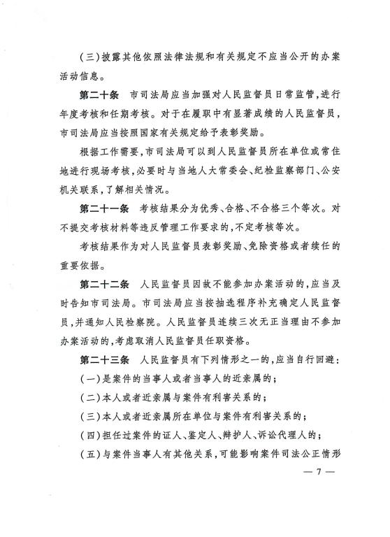
九原区人民政府
石拐区人民政府
白云矿区人民政府
土右旗人民政府
达茂旗人民政府
固阳县人民政府
稀土高新区管委会
市直部门站群
市发改委
市教育局
市科技局
市工信局
市民委
市公安局
市民政局
市司法局
市财政局
市人社局
市自然资源局
市生态环境局
市住建局
市城管局
市交通局
市水务局
市农牧局
市商务局
市文旅广电局
市卫健委
市退役军人事务局
市应急管理局
市审计局
市国资委
市市场监管局
市体育局
市统计局
市林草局
市国动办
市医保局
市信访局
市政数局
网站首页
要闻动态
政府信息公开
政务服务
互动交流
数据开放
印象包头
当前位置:
首页
-
政府信息公开
-
政策
-
现行有效规范性文件
-
政府及其部门
-
市司法局
索引号:
000014349/2025-05682
成文日期:
2022-07-04
主题分类:
司法
文号:
包司发〔2022〕60号
发文机关:
市司法局
公文时效:
有效
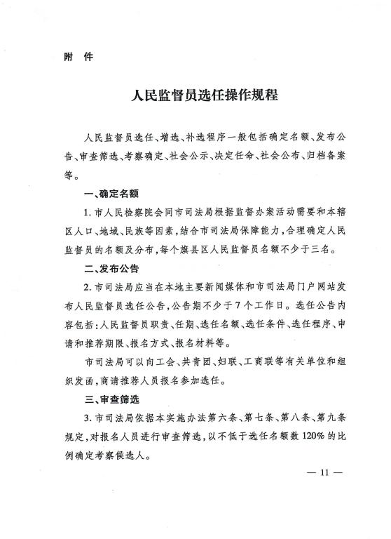
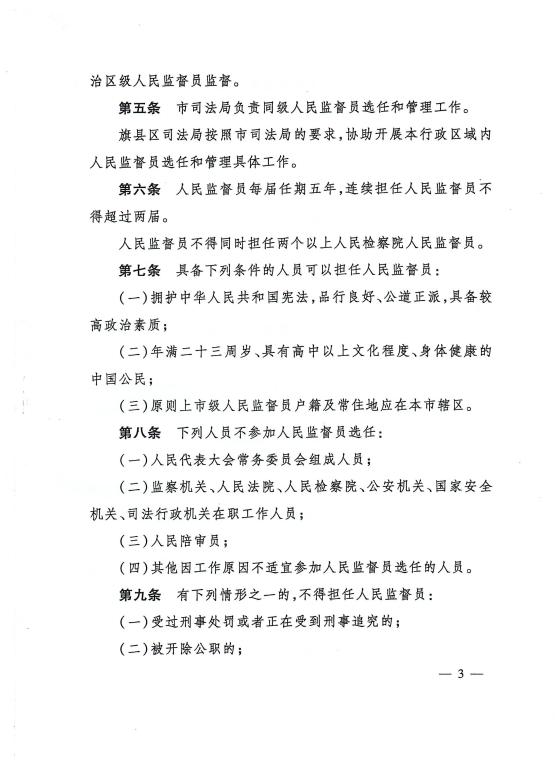
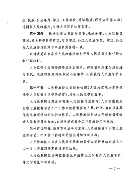
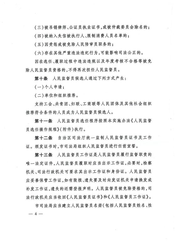
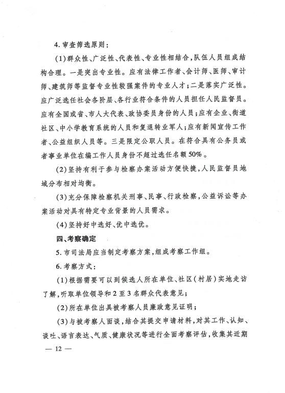
关于印发《包头市人民监督员选任管理办法实施细则》的通知
发文时间:2022-07-04 16:01
语音播报
字体
大
中
小
政策便利贴
文件下载
政策解读
政策图解
政策问答
政策咨询
附件下载